Cost Planning
Whether you are starting your cloud journey or want to speed up your cloud migration, it is critical to plan and track your cloud costs.
Organization Planning
A good cost accountability system is the basis of cloud financial management. It ensures that departments, business teams, and owners are accountable for their respective cloud costs.
Huawei Cloud provides you with a wide range of tools to help you more easily plan and track your organization's costs.
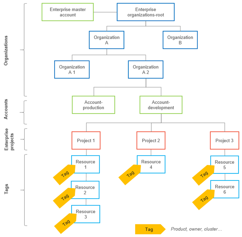
- If you have a large-sized enterprise or corporate group, you can create a hierarchical organization with multiple accounts for unified accounting management. For details, see Enterprise Management and Organizations. With Enterprise Center enabled, you can isolate resources and costs on an account-by-account basis, helping you quickly expand business.
- If you have a small- or medium-sized enterprise or you are using a standalone account, you can enable EPS to manage personnel, expenditures, resources, and permissions in the cloud based on the organizational structure and service management model of your enterprise. For details, see Enterprise Project Management Service (EPS). If you have other multi-dimensional and fine-grained planning requirements, you can use costs tags as a supplement to organization planning. For details, see Cost Tags. For example, you can use a specific tag to identify the team and owner of a specific resource.
You can use any of these tools to complete organization planning as early as possible and keep your formulated plan consistently executed throughout the operations of your enterprise.
Cost Forecasting and Estimating
Cloud expenditures are variable and are difficult to predict. There is no one-fits-all prediction method.
But you can predict costs based on two factors, historical expenditures and service drivers (such as on-cloud service deployment or regional expansion), to get a relatively accurate prediction.
- You can access Cost Center and enable cost analysis to predict future costs based on your historical expenditures. You can leverage machine learning and rule-based models to predict costs and usage in each billing mode based on their respective billing characteristics. For details, see Forecasting.
Figure 2 Cost and usage forecasting
- You can also use Huawei Cloud Price Calculator to estimate costs for your desired services or any combination of services based on their usage required for service rollout or regional expansion.
Figure 3 Price calculator
Refined Cost Tracking
After you make organizational and cost plans, you need to track your plans.
- Huawei Cloud provides budget management for you to track your costs by product, team, or project in a refined manner. For details, see Creating Budgets and Configuring Alerts.
Figure 4 Creating a budget
In addition to viewing the budget progress in Cost Center, you can also configure budget alerts. If the actual or predicted usage reaches the specified threshold, you will receive an alert via SMS or email so that you can take measures in a timely manner.
Figure 5 Configuring a budget alert
- You can create a daily, weekly, or monthly budget report to inform relevant personnel so that the costs are always visible to the relevant business departments, finance departments, and CTO of your enterprise. For details, see Using Reports to Track Your Budget.
Figure 6 Creating a budget report
Feedback
Was this page helpful?
Provide feedbackThank you very much for your feedback. We will continue working to improve the documentation.See the reply and handling status in My Cloud VOC.
For any further questions, feel free to contact us through the chatbot.
Chatbot