Overview
Security orchestration combines security functions of different systems or components in a system involved in security operations of enterprises and organizations based on certain logical relationships to complete a specific security operations process and procedure. It aims to help security teams of enterprises and organizations quickly and efficiently respond to network threats and implement efficient and automatic response and handling of security incidents.
Basic Concepts
In security orchestration, playbooks and workflows are core elements. They are associated, dependent on each other, and work together to enable efficient security operations.
- Playbooks
A playbook is a formal representation of the security operations workflow in a security orchestration system. A playbook converts the security operations workflows and procedures into a machine-readable work flow. A playbook is a predefined, structured response plan used to handle specific types of incidents or threats. A playbook explicitly lists the steps and actions to be taken under certain trigger conditions, such as the detection of a specific security incident.
Playbooks embody the logic of security controls and schedule security capabilities. Playbooks are flexible and scalable. They can be modified and extended based on actual requirements to adapt to ever-changing security threats and service requirements.
- Workflows
A workflow is a collaborative work mode that integrates various capabilities related to security operation, such as tools, technologies, processes, and personnel. It consists of multiple connected components. After defined in a workflow, these components can be triggered externally. For example, when a new service ticket is generated, the automatic service ticket review workflow is automatically triggered. You can define component actions for each node in a workflow on a visual canvas.
A workflow is a response mode when a playbook is triggered. Workflows convert instructions and procedures in the corresponding playbooks into specific actions and execution steps.
- Relationship between playbooks and workflows
A playbook provides guidance and rules for secure operations, and its workflow is responsible for converting these rules into specific execution steps and actions. A playbook and its workflow depend on each other. The playbook guides the execution of the workflow, while the workflow implements the intent and requirements of the playbook.
- Differences between playbooks and workflows
There are also some differences between playbooks and workflows. First, playbooks focus more on defining and describing security operation processes and regulations, so they focus on the overall framework and policies. Workflows focus more on specific actions and execution steps, so they focus on how to convert requirements in playbooks into actual actions. Second, playbooks are flexible and scalable, and can be modified and extended as required. However, workflows are relatively fixed. Once the design is complete, they need to follow the specified steps.
- Examples
Take a specific cyber security incident response case as an example. When an organization suffers from a cyber attack, the security orchestration system first identifies the attack type and severity based on the preset playbook. Then, the system automatically triggers corresponding security measures based on the workflow defined in the playbook, such as isolating the attacked system, collecting attack data, and notifying the security team. During the process, playbooks and workflows work closely to ensure the accuracy and timeliness of security responses.
Limitations and Constraints
- In a workspace of an account, a playbook can be scheduled only once within 5 minutes.
- The maximum number of retries within a day in a workspace of an account is as follows:
- Manual retries: 100. After a retry, the playbook cannot be retried until the current execution is complete.
- API retries: 100. After a retry, the playbook cannot be retried until the current execution is complete.
- Restrictions on classification and mapping are as follows:
- In a workspace of an account, a maximum of 50 classification & mapping templates can be created.
- In a workspace of an account, the proportion of a classification to its mappings is 1:100.
- A maximum of 100 classifications and mappings can be added to a workspace of an account.
Security Orchestration Process
The process of using security orchestration is as follows.

No. | Operation | Description |
|---|---|---|
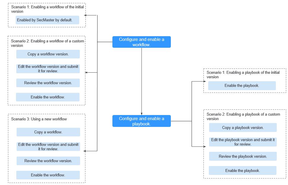
1 | A workflow determines how a playbook responds to threats when it is triggered. SecMaster provides some preconfigured workflows, such as WAF one-click unblocking, HSS alert synchronization, and alert metric extraction. Workflows can be enabled in the following scenarios:
| |
2 | A playbook describes how SecMaster handles a type of security issues. Playbooks express security operations process of SecMaster in the entire security orchestration system. By default, SecMaster provides playbooks such as Fetching indicator from alert, Synchronization of HSS alert status, and Automatic closing of repeated alerts. The initial version (V1) of the playbooks has been activated. You only need to enable them. If you need to edit a playbook, you can copy the initial version and edit it. SecMaster provides some preconfigured playbooks such as Fetching Indicator from alert, Synchronization of HSS alert status, and Automatic disabling of repeated alerts. Most preconfigured playbooks are enabled by default. The following playbooks are enabled by default: HSS alarm status synchronization, automatic notification of high-risk alarms, association between application defense alarms and historical handling information, automatic closure of repeated alarms, association between network defense alarms and historical handling information, automatic notification of high-risk vulnerabilities, association between identity defense alarms and historical handling information, alarm IP address metric marking, and association of HSS alarms with historical handling details Playbooks can be enabled in the following scenarios:
|
Feedback
Was this page helpful?
Provide feedbackThank you very much for your feedback. We will continue working to improve the documentation.

