更新时间:2025-11-06 GMT+08:00

策略评估逻辑

在您尝试使用华为云Console、API或CLI 时,它们将向华为云发送请求。在云服务收到请求时,会完成几个步骤来确定是允许还是拒绝该请求。

  1. 身份验证:首先对发出请求的主体进行身份验证(一些服务可能不需要此步骤,它们可能允许来自匿名身份的某些请求)。
  2. 处理请求上下文:处理请求中携带的信息用于后续的策略评估。
  3. 执行策略逻辑评估:IAM会按照顺序评估所有的策略类型,然后根据请求上下文来决定是允许还是拒绝请求。

例如:

  1. 当身份策略和资源策略一起使用时,如果IAM主体是访问同账号内资源,只需要身份策略或资源策略任意一种允许访问即可;如果IAM主体是访问跨账号的资源,则需要身份策略和资源策略同时允许访问才行。
  2. 当用户所属的账号是某个组织的成员,并且访问一个未配置资源策略的资源时,最终的权限是身份策略和服务控制策略 (SCP) 的交集。这意味着一个操作必须被这两种策略同时允许,才最终被允许;如果身份策略或SCP中的任意一个策略显示拒绝,则最终被拒绝。更多策略的联合使用评估逻辑请参见IAM策略评估逻辑

任何一种策略的显式拒绝均将覆盖其他类型策略的允许操作。

请求上下文

  • 请求上下文的重要性

    理解请求上下文及其与策略评估的交互方式对于以下方面至关重要:

    • 排查访问问题。
    • 设计有效且安全的策略。
    • 了解策略授予的权限的全部范围。
    • 预测不同场景下的策略评估结果。
  • IAM如何使用请求上下文

    华为云会将策略评估过程中所需的必要信息收集到请求上下文中,然后IAM根据请求上下文对策略进行评估。请求上下文一般包含:

    • 主体(Principal):发送请求的人员(IAM用户、信任委托或应用程序等)。
    • 授权项(Action):主体想要执行的操作对应的授权项。
    • 资源(Resource):主体想要执行的操作所关联的华为云资源。
    • 环境数据(Environment Data):请求中有关IP、时间、用户代理等信息。
    • 资源数据(Resource Data):与华为云资源相关的数据,例如IAM用户和信任委托上的标签。

    最后,IAM将这些信息与请求主体所关联的策略进行比较,来确定是允许还是拒绝该请求。

    IAM如何评估策略取决于请求主体所关联的策略类型,有关策略类型的更多信息,请参见IAM支持的访问控制策略。多种策略联合使用时的评估逻辑请参见IAM策略评估逻辑

身份策略评估示例

接下来以身份策略的权限控制为例,说明如何使用请求上下文进行策略评估。

以下身份策略表示仅当请求上下文中包含g:PrincipalTag/dept=123,且请求的资源与iam:*:8c1eef3a241945f69c3d3a6b0252e783:agency:test匹配时,才允许执行iam:agencies:getV5操作。
{
	"Version": "5.0",
	"Statement": [
		{
			"Effect": "Allow",
			"Action": [
				"iam:agencies:getV5"
			],
			"Resource": [
				"iam:*:8c1eef3a241945f69c3d3a6b0252e783:agency:test"
			],
			"Condition": {
				"StringEquals": {
					"g:PrincipalTag/dept": [
						"123"
					]
				}
			}
		}
	]
}
下表显示了IAM如何使用请求上下文来评估此身份策略并做出授权决策。
表1 IAM如何使用请求上下文来评估此身份策略并做出决策

请求上下文

结果

Principal: 973189f65882479fb8a3b8d8672c15e2
Action: iam:agencies:getV5
Resource: iam:*:8c1eef3a241945f69c3d3a6b0252e783:agency:test
Context:
- g:PrincipalTag/dept=123

匹配

Principal: 973189f65882479fb8a3b8d8672c15e2
Action: iam:mfa:listMFADevicesV5
Resource: iam:*:8c1eef3a241945f69c3d3a6b0252e783:agency:test
Context:
- g:PrincipalTag/dept=123
说明:

请求中Action为iam:mfa:listMFADevicesV5,不匹配。

不匹配

Principal: 973189f65882479fb8a3b8d8672c15e2
Action: iam:agencies:getV5
Resource: iam:*:8c1eef3a241945f69c3d3a6b0252e783:agency:test
Context:
- g:PrincipalTag/dept=321
说明:

请求中g:PrincipalTag/dept=321,不匹配。

不匹配

Principal: 973189f65882479fb8a3b8d8672c15e2
Action: iam:agencies:getV5
Resource: iam:*:8c1eef3a241945f69c3d3a6b0252e783:agency:test
Context:
说明:

请求中没有g:PrincipalTag/dept,不匹配。

不匹配

IAM 策略评估逻辑

  • IAM 策略评估逻辑

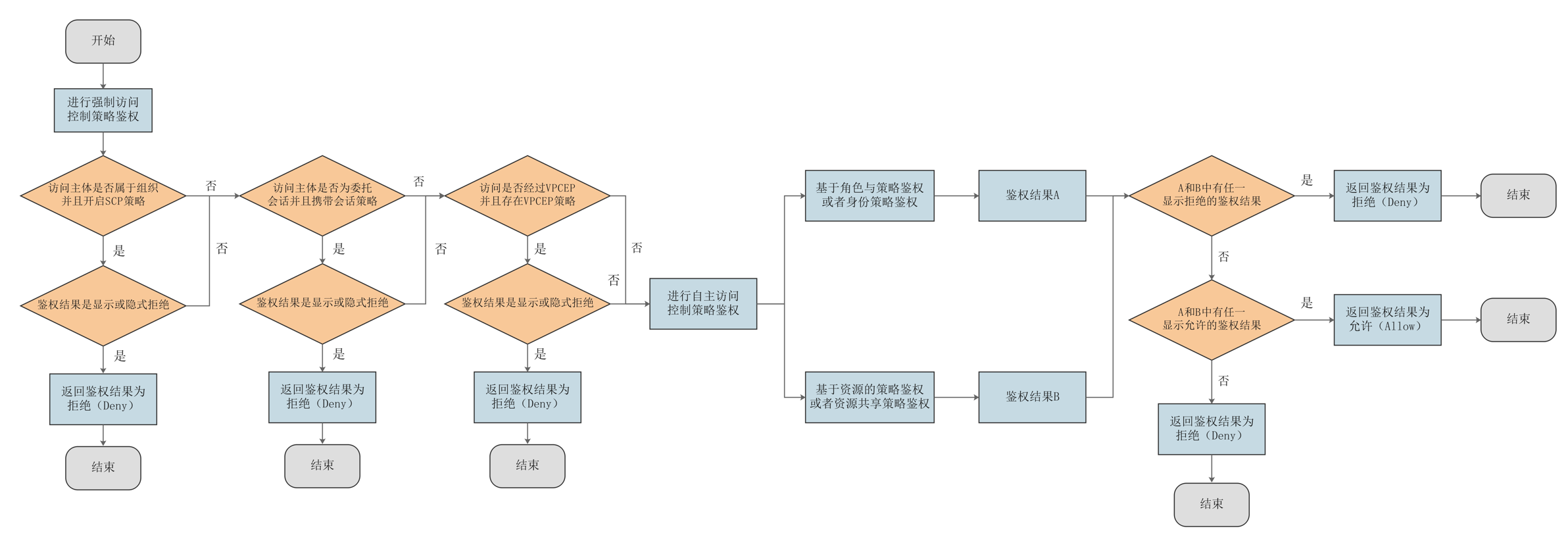
    我们将IAM策略评估逻辑的整体描述分为“账号内授权”和“跨账号授权”两大类。IAM将依据此次鉴权请求上下文,检查其强制访问控制策略与自主访问控制策略:若鉴权请求上下文未匹配上允许(Allow)的强制访问策略,则此次鉴权结果为拒绝(Deny),检查强制访问控制策略后,需再检查此次请求的主体是否经过自主访问控制策略授权。有关强制访问控制策略和自主访问控制策略的介绍,请参见 IAM支持的访问控制策略

    • 账号内策略评估
      以下流程图详细介绍了账号内授权场景的策略评估逻辑。
      图1 账号内授权场景的策略评估逻辑

      账号内策略评估示例

      策略的最常见类型是身份策略和资源策略。当主体请求访问账号内资源时,要求这两种策略至少有一种授予了该主体允许访问的权限。注意,这两种策略的任意一种策略的显示拒绝将覆盖其他策略的允许。

      如果同一账号内身份策略或资源策略其中一个允许该请求,而另一个没有允许(也没有显示拒绝),仍然会允许该请求。注意:信任策略除外,使用信任委托时需要信任策略和身份策略同时允许时,才最终允许切换该信任委托。

      例如,可以将以下身份策略附加到用户名为colorsone的IAM用户身上,以允许他获取OBS服务的一些列表权限。
      {
        "Version": "5.0",
        "Statement": [
          {
            "Effect": "Allow",
            "Action": [
              "obs:bucket:listAllMyBuckets",
              "obs:bucket:listBucket",
              "obs:bucket:listBucketMultipartUploads",
              "obs:bucket:listBucketVersions",
              "obs:object:listMultipartUploadParts"
            ],
            "Resource": [
              "obs:*:*:bucket:*"
            ],
            "Condition": {
              "StringEquals": {
                "g:UserName": [
                  "colorsone"
                ]
              }
            }
          }
        ]
      }
      假设colorsone用户的ID为aaaaaae41869426db2e2d87b7d1db00b,所属账号的账号ID为66871fe214924948a794aaaaaaaaaaaa。您还可以将以下资源策略(称为桶策略)附加到存储桶my-bucket上来达到类似效果,此策略指定了colorsone用户可以访问my-bucket存储桶,拥有该资源所有的列表和查询详情的权限。
      {
          "Statement": [
              {
                  "Sid": "listobs",
                  "Effect": "Allow",
                  "Principal": {
                      "ID": [
                          "domain/66871fe214924948a794aaaaaaaaaaaa:user/aaaaaae41869426db2e2d87b7d1db00b"
                      ]
                  },
                  "Action": [
                      "Get*",
                      "List*"
                  ],
                  "Resource": [
                      "my-bucket"
                  ]
              }
          ]
      }
    • 跨账号策略评估

      您可以允许一个账号中的主体访问另一个账号中的资源,这称为跨账号访问。要允许跨账号授权,请将资源策略附加到您想共享的资源,资源策略中指定了有权限访问该资源的主体。此外,您还必须给想要共享账号中的主体附加身份策略,身份策略中指定了该主体有权访问什么资源。只有资源策略和身份策略同都允许访问时,该主体才有权限访问,同时其他类型的策略也可能会影响跨账号访问的策略评估,例如Organizations服务的SCP策略、RAM服务的资源共享策略等。

      以下流程图详细介绍了跨账号授权场景的策略评估逻辑。
      图2 跨账号授权场景的策略评估逻辑

      跨账号策略评估示例

      以下示例演示了一个账号AccountB(账号ID 为 888888888888434680659e1bec79e6e5)向另一个账号AccountA(账号ID为777777777777434680659e1bec79e6e5)中的 IAM 用户授予权限访问其资源的情况。

      例如,用户A是一名开发人员,在账号AccountA 中拥有用户ID 为 11111111111e4cdba0df0735a4bf01ed 的 IAM用户。 他想访问账号AccountB 中桶名为 test-d177的资源。假定用户A被附加了以下身份策略,在该身份策略中授予了用户A拥有OBS服务所有操作的权限。
      {
        "Version": "5.0",
        "Statement": [
          {
            "Effect": "Allow",
            "Action": [
              "OBS:*:*"
            ]
          }
        ]
      }
      此外,以下资源策略(称为桶策略)还需要附加到账号AccountB 中的test-d177存储桶。此策略授权用户A拥有对 test-d177 桶所有的列表和查询详情权限,用户A可以查询存储桶中的资源,但是不能执行删除和修改操作。
      {
          "Statement": [
              {
                  "Sid": "listobs",
                  "Effect": "Allow",
                  "Principal": {
                      "ID": [
                          "domain/777777777777434680659e1bec79e6e5:user/11111111111e4cdba0df0735a4bf01ed"
                      ]
                  },
                  "Action": [
                      "Get*",
                      "List*"
                  ],
                  "Resource": [
                      "test-d177",
                      "test-d177/*"
                  ]
              }
          ]
      }    

      有关跨账号资源访问的更多示例,请参见跨账号资源访问

    • 显示拒绝和隐式拒绝

      如果策略包含Deny语句,则会导致请求被显示拒绝。如果应用于请求的策略包含一个Allow语句和一个Deny语句,Deny语句优先于Allow语句,将显示拒绝该请求。

      当没有的Deny语句也没有Allow语句时,会发生隐式拒绝,因此必须明确允许主体请求的操作。在创建策略时,您必须创建包含Allow语句的策略才能允许该主体成功发出请求。

      您可以选择显示拒绝和隐式拒绝的任意组合。例如,您可以创建以下身份策略,其中包括显示允许的操作、隐式拒绝的操作和显示拒绝的操作。该身份策略第一个statement允许所有与iam:users:*相关的操作,但没有明确允许其他操作,例如iam:agencies:*相关的操作会被隐式拒绝;而在第二和第三个statement中,对iam:groups:*相关的操作既有Deny又有Allow,那么对 iam:groups:*相关的所有操作都会被第二个statement显示拒绝,即使第三个statement 显示授予了iam:groups:*的允许的权限。
      {
        "Version": "5.0",
        "Statement": [
          {
            "Sid": "statementOne",
            "Effect": "Allow",
            "Action": [
              "iam:users:*"
            ],
            "Resource": [
              "*"
            ]
          },
          {
            "Sid": "statementTwo",
            "Effect": "Deny",
            "Action": [
              "iam:groups:*"
            ],
            "Resource": [
              "*"
            ]
          },
          {
            "Sid": "statementThree",
            "Effect": "Allow",
            "Action": [
              "iam:groups:*"
            ],
            "Resource": [
              "*"
            ]
          }
        ]
      }