Help Center/ Customer Engagement Center/ Development Overview/ Development Solutions/ Voice and Video Agent Integration Solution
Updated on 2025-10-17 GMT+08:00

Voice and Video Agent Integration Solution

Enterprises can develop operation pages for agents to answer and process calls, or integrate the agent connection plugins of the CEC into their own pages.

Figure 1 Voice connection integration solution

As shown in the preceding figure, to enable an agent to answer a call, the following two flows need to be processed:

  • Data control flow, as shown in the green line in the preceding figure. The flow passes through the CEC NEs and finally reaches the browser page of the agent, notifying the agent of a new call. However, the agent cannot hear the user's voice. The CEC calls the operations that the agent responds to the data control flow as connection operations. The connection is usually performed through the HTTPS channel.

    In this solution, the integration of voice and video agents refers to the integration of the connection operation capabilities of agents.

    The agent side can implement the voice and video connection function in either of the following ways:

    • The lightweight connection bar plugin of the CEC is directly integrated using the authentication interface and agent information obtaining and synchronization interface in the API Fabric based on JavaScript integration. This mode can implement quick integration, but the style of the connection bar cannot be customized.
    • The RESTful interfaces provided by the CC-Gateway of the CEC can be integrated directly to implement the connection functions of the agent system. This mode can implement the connection bar that complies with the style of the enterprise business system, but the development takes a long time.
  • Signaling and media flow, as shown in the blue line in the preceding figure. This flow is transmitted from a user's phone (or softphone) to an agent's (soft) phone through an NE (such as the UAP) used by the CEC to process signaling and media. The agent can hear the user's voice and talk with the user only through the (soft) phone. That is, a signaling and media flow is transmitted over the link between phones or softphones.

    The CEC supports the following phone types:

    • OpenEye 2.0 softphone
    • Browser (WebRTC)
    • Mobile phone or fixed-line phone using the carrier's network

    The OpenEye 2.0 softphone or WebRTC needs to be determined based on the configuration of the tenant space that the enterprise applies for.

    If the preceding phones are not used, enterprises need to ensure that the phone applications developed by themselves support the SIP or WebRTC protocol.

In the CEC standard solution, OpenEye 2.0 is installed on agent desktops. Agent connection operations are performed in the business system.

OpenEye 2.0 functions similarly as an IP phone.

Agents can answer calls in the following modes:

  • Agent PC (WebRTC)
  • Agent PC+OpenEye 2.0
  • Agent PC+mobile phone/fixed-line phone
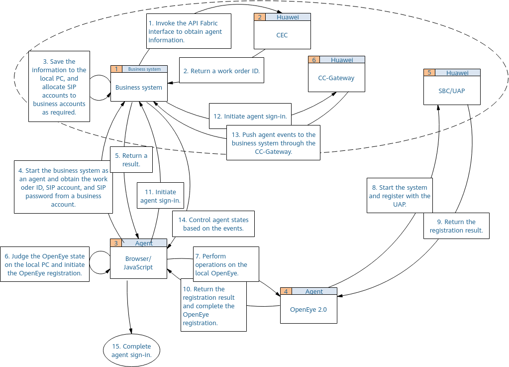
Figure 2 Business system integration process

To ensure smooth integration, enterprises need to complete basic tenant space configuration on the CEC, including:

  • Personnel management
  • Skill queue management
  • Agent management
  • Called party route management