Querying the Instance Status
Function
This API is used to query the instance status.
Calling Method
For details, see Calling APIs.
URI
GET /v1/{project_id}/instances/{id}/status
Parameter | Mandatory | Type | Description |
|---|---|---|---|
project_id | Yes | String | Definition Project ID. Constraints N/A Range Project ID of the account. Default Value N/A |
id | Yes | String | Definition Instance ID, which is returned in the response to the CreateInstance request. Constraints N/A Range N/A Default Value N/A |
Request Parameters
Parameter | Mandatory | Type | Description |
|---|---|---|---|
X-Auth-Token | Yes | String | Definition Requests for calling an API can be authenticated using a token. If token-based authentication is used, this parameter is mandatory and must be set to a user token. Constraints N/A Range N/A Default Value N/A |
Response Parameters
Status code: 200
Parameter | Type | Description |
|---|---|---|
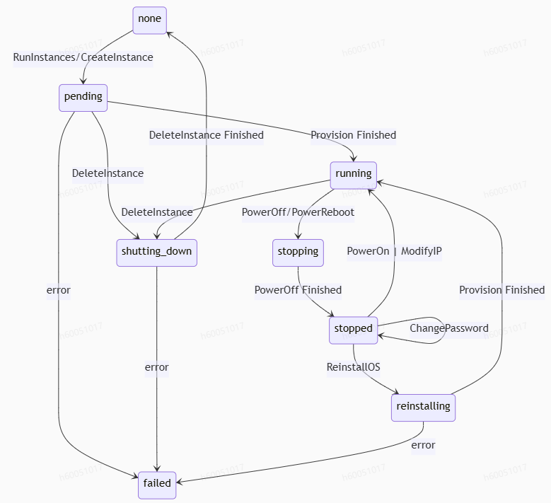
state | String | Definition The instance status. Constraints N/A Range
Default Value N/A |
error | ErrorStatus object | Definition Error object returned upon a failure. Constraints N/A |
Parameter | Type | Description |
|---|---|---|
error_code | String | Definition Error code. |
error_msg | String | Definition Error description. |
error_type | String | Definition Error type. Constraints N/A Range Default Value N/A |
Status code: 401
Parameter | Type | Description |
|---|---|---|
error_code | String | Definition Error code. |
error_msg | String | Definition Error description. |
Status code: 429
Parameter | Type | Description |
|---|---|---|
- | String |
Status code: 500
Parameter | Type | Description |
|---|---|---|
error_code | String | Definition Error code. |
error_msg | String | Definition Error description. |
Example Requests
Querying the instance status
GET https://{endpoint}/v1/{project_id}/instances/{id}/status Example Responses
Status code: 200
The instance status has been queried.
{
"state" : "stopped"
} Status Codes
Status Code | Description |
|---|---|
200 | The instance status has been queried. |
401 | The request is not authenticated. |
429 | The request is overloaded. |
500 | Internal server error. |
Error Codes
See Error Codes.
Feedback
Was this page helpful?
Provide feedbackThank you very much for your feedback. We will continue working to improve the documentation.See the reply and handling status in My Cloud VOC.
For any further questions, feel free to contact us through the chatbot.
Chatbot

