SNAT Protection Overview
Context
The CFW standard edition protects traffic between EIPs, for example, traffic generated when the Network Address Translation (NAT) gateway is used for multiple VPCs or subnets to use EIPs to initiate external access. The CFW professional edition provides more fine-grained access control, for example, on the traffic generated when private IP addresses are used to initiate access to the public network.
This section describes how to configure the CFW professional edition to protect access from private IP addresses to the public network in the SNAT scenario.
Prerequisites
- An enterprise router has been configured. For more information, see What's an Enterprise Router?
- A firewall has been created. For more information, see Creating a Firewall.
Constraints
- Only the professional edition supports access control over private IP addresses.
- By default, CFW supports standard private network CIDRs. To configure other CIDRs, modify the private network CIDRs or submit a service ticket to expand private network CIDRs.
Networking for SNAT Protection

The request traffic and response traffic are transmitted along the same path.
Suggestion
- You are advised to create an independent VPC for the NAT gateway. To avoid affecting access control, do not use the VPC in the network configurations of Elastic Cloud Servers (ECSs) or other instances.
- If the existing network is complex or improperly configured (for example, VPC CIDR blocks overlap, the NAT gateway has complex configurations, or east-west communication has been configured using VPC Peering), fully evaluate risks in network interconnections, route loops, and route conflicts.
- Test firewall configurations before applying them to a network. You can create a test server, configure the destination address route in the VPC route table, and use the test server in the VPC to check whether the entire service flow runs properly and whether the configured rules are effective. Switch the service flow over to the live network after the configurations pass the test.
- Do not configure blocking rules immediately after CFW is enabled. Check whether workloads are normal after traffic passes through the firewall. Gradually add rules and verify them in a timely manner. Once a problem is detected, disable protection in a timely manner to avoid affecting workloads.
- SNAT EIPs do not allow inbound access from the external network. Their outbound access control rules use the Internet border protection capabilities. You are not advised to enable protection for EIPs bound to SNAT on the EIPs page because doing so may interrupt rule implementation and logging.
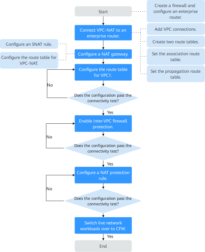
Configuration Process
- Connecting VPC1 and VPC-NAT to an Enterprise Router
- Configuring a NAT Gateway
- Configuring a Route Table for VPC1
- (Optional) Test network connectivity. Use the test server in the service VPC to access the external network. If the access is successful, the NAT configuration is proper.
- Enable firewall protection between VPCs. For details, see Enabling a VPC Border Firewall.
- (Optional) Use the test server in the service VPC to test the network connectivity again. If the firewall traffic log contains response records, traffic has been successfully diverted to the firewall. For details about how to query traffic logs, see Traffic Logs.
- Perform the operations described in Configuring a NAT Protection Rule on the firewall.
- (Optional) Use the test server to access the IP address or domain name and check whether the access control log contains a log that matches the rule. If it does, the protection rule has taken effect. For more information, see Access Control Logs.
- After the configurations pass the verification, gradually switch workloads from the production-like or live network environment to CFW.
Figure 1 SNAT protection configuration process
Feedback
Was this page helpful?
Provide feedbackThank you very much for your feedback. We will continue working to improve the documentation.See the reply and handling status in My Cloud VOC.
For any further questions, feel free to contact us through the chatbot.
Chatbot