Verifying a Change upon Renewal
Description
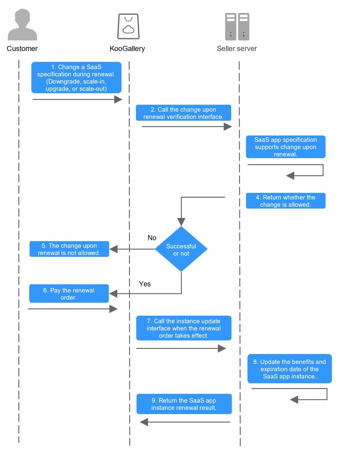
When a customer requests to upgrade or downgrade resource specifications or scale in or scale out resources during renewal, KooGallery calls this interface to check whether your server supports such changes.
Before downgrading specifications, verify resource usage. Ensure that it stays within the reduced quota to avoid data loss or service unavailability.
- If you receive an email indicating that the interface fails to be called in your email address of customer service or that one bound to your KooGallery account, handle the exception in a timely manner.
- KooGallery monitors interface exceptions. If a product has frequent interface exceptions, KooGallery will remove the product from the catalog.
The following figure shows the process of upgrading a product.

Request Message
The following table describes the request parameters.
Request method: POST
Body parameters
|
Parameter |
Mandatory |
Type |
Maximum Length |
Description |
|---|---|---|---|---|
|
activity |
Yes |
String |
32 |
Request ID, which is used to distinguish the scenario. For changes upon upgrade, the value is changeInstanceCheck. |
|
instanceId |
Yes |
String |
64 |
Instance ID. |
|
productInfo |
Yes |
ProductInfo |
Information about the target product. |
|
|
testFlag |
No |
String |
2 |
Whether a request is submitted for debugging.
|
curl -X POST 'https://www.isvwebsite.com/saasproduce?signature=9D49F9BF09D69F7A98B847978D6091A9ADF3B40E07AF95FEE9E5BEF5218DA407×tamp=1680510876429&nonce=D8FE86FA6ABE90CA63A72B3256743D3D869648FE99A96354E635F032629F6C21' -H 'Accept:application/json' -H 'Content-Type:application/json;charset=utf8' -d'{"activity":"upgradeInstance","instanceId":"10e758d0-31ad-4c4b-8f1b-81d03469a10e","orderId":"CS2211181819B4LVS","orderLineId":"CS2211181819B4LVS-000001","testFlag":"1"}'
-
The following table describes the response parameters.
Parameter
Mandatory
Type
Maximum Length
Description
resultCode
Yes
String
6
Result code.
For details, see Result Codes.
resultMsg
No
String
255
Result message.
Example response:
{ "resultCode":"000000", "resultMsg":"success" }
Feedback
Was this page helpful?
Provide feedbackThank you very much for your feedback. We will continue working to improve the documentation.See the reply and handling status in My Cloud VOC.
For any further questions, feel free to contact us through the chatbot.
Chatbot